
天津大学2022年硕士学位研究生招生简章
天天高考网小编推荐:











天津大学2022年硕士学位研究生招生专业目录




















其他事项
1.我校2022年招收全日制专业学位硕士研究生类别如下:
0251金融;
035101法律(非法学);
035102法律(法学);
0453汉语国际教育;
0454应用心理;
0551翻译;
0851建筑学;
0853城市规划;
0854电子信息;
0855机械;
0856材料与化工;
0857资源与环境;
0858能源动力;
0859土木水利;
0860生物与医药;
0953风景园林;
1055药学;
1251工商管理(MBA);
1253会计(MPAcc);
135108艺术设计。
2.我校2022年招收非全日制专业学位研究生类别如下:
035101法律(非法学);
035102法律(法学);
0551翻译;
0851建筑学;
0853城市规划;
0854电子信息;
0855机械;
0856材料与化工;
0857资源与环境;
0858能源动力;
0859土木水利;
0860生物与医药;
0953风景园林;
1251工商管理(MBA);
1252公共管理(MPA);
1253会计(MPAcc);
1256工程管理(MEM)。
3.根据国家有关规定,录取为全日制的学生户口迁移实行自愿原则。
4.根据教育部规定,我校2022年继续在西部12省、自治区、直辖市和新疆建设兵团招收“少数民族高层次骨干人才培养计划”硕士研究生。报考该计划的考生,必须在网上报名前征得所在省、自治区或直辖市教育厅(教委)民教处(或高教处)同意,并获得《报考少数民族高层次骨干人才研究生报考登记表》,“少数民族骨干计划”以报名时身份为准,不得更改。详细情况与当地教育主管部门联系。
5.现役军人报考硕士生,按军队有关规定办理。
我校继续招收“退役大学生士兵”专项硕士研究生(全日制)。报考“退役大学生士兵”专项硕士研究生招生计划的考生,应为高校学生应征入伍退出现役,且符合硕士研究生报考条件者〔高校学生指全日制普通本专科(含高职)、研究生、第二学士学位的应(往)届毕业生、在校生和入学新生,以及成人高校招收的普通本专科(高职)应(往)届毕业生、在校生和入学新生〕。考生报名时应当选择填报退役大学生士兵专项计划,并按要求填报本人入伍前的入学信息以及入伍、退役等相关信息。
6.考生报名时应认真了解报名须知,如实填报相关内容,若发现考生填报虚假信息,后果自负。
考生本人对网上报名信息进行核对并确认,经考生确认的报名信息在初试、复试及录取阶段一律不作修改。
考生填报的报名信息与报考条件不符的,不准予考试。
7.在复试、录取阶段,将在我校研招网向社会公布本校复试录取办法和各院系实施细则,各院(系、所)或学科、专业招生人数,参加复试考生名单(包括考生姓名、考生编号、初试各科成绩等信息)和拟录取考生名单(包括考生姓名、考生编号、初试成绩、复试成绩、总成绩等信息),公示时间为10个工作日。对破格复试、参加专项计划、享受初试加分或照顾政策的考生相关情况,在公布考生名单时应进行说明。
8.我校2022年招生专业目录及自命题考试科目大纲可在我校研究生招生网站(网址:http://yzb.tju.edu.cn)上查询。我校不举办考前辅导班、不提供历年真题试卷。
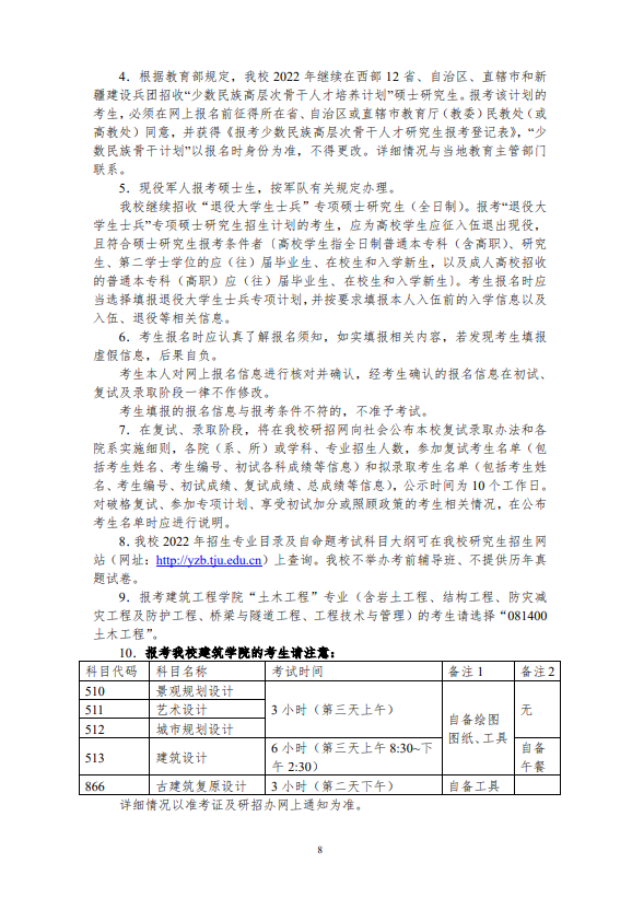
9.报考建筑工程学院“土木工程”专业(含岩土工程、结构工程、防灾减灾工程及防护工程、桥梁与隧道工程、工程技术与管理)的考生请选择“081400土木工程”。
10.报考我校建筑学院的考生请注意:
科目代码 | 科目名称 | 考试时间 | 备注1 | 备注2 |
510 | 景观规划设计 | 3小时(第三天上午) | 自备绘图图纸、工具 | 无 |
511 | 艺术设计 | |||
512 | 城市规划设计 | |||
513 | 建筑设计 | 6小时(第三天上午8:30~下午2:30) | 自备午餐 | |
866 | 古建筑复原设计 | 3小时(第二天下午) | 自备工具 |
详细情况以准考证及研招办网上通知为准。
11.管理与经济学部120100管理科学与工程专业在复试阶段,将按照管科保密管理方向、管科新媒体方向和管科其他方向征集志愿,并按照上述三个方向组织复试录取工作。
12.管理与经济学部125100工商管理(专业学位)专业包括工商管理(MBA)方向和高级工商管理(EMBA)方向,其中01为工商管理全日制(全英文教学),02为工商管理非全日制,03为高级工商管理非全日制,具体参考管理与经济学部工商管理硕士和高级工商管理硕士招生简章。
13.报考我校中文新媒体的考生请注意:请在登录报考系统填报中国语言文学(050100)时,选择02语言学及应用语言学方向,并在“备用信息1”字段中,填写“新媒体”字样。
14.药物科学与技术学院100700药学专业、105500药学(专业学位)专业采用全英文教学。
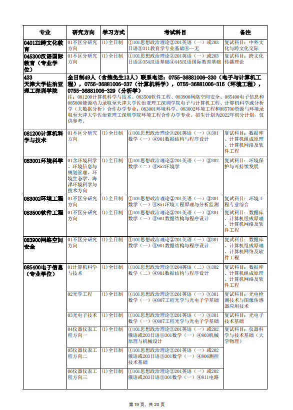
15.智能与计算学部085400电子信息(专业学位)专业(含计算机科学与技术、软件工程、网络空间安全、人工智能等相关)在复试阶段,将按照智能与计算学部方向和国际工程师学院方向征集志愿,并按照上述两个方向组织复试录取工作。
智能与计算学部085400电子信息(专业学位)专业的统考科目自明年起(2023年)将变更为201英语一,301数学一,其他科目维持不变。
16.教育学院0401Z2跨文化教育和045300汉语国际教育两个专业从2022年起调整至308国际教育学院招生。
17.天津大学佐治亚理工深圳学院(下简称“深圳学院”)是经教育部批准的全日制中外合作办学机构(批准文号:MOE44USA02DNR20202060N)。深圳学院下设电子与计算机工程、计算机科学、环境工程和分析学(大数据分析)等四个外国硕士学位专业。录取方式、授课内容、学位要求与学位证书与佐治亚理工亚特兰大主校区完全一致。详见学院官网(网址:http://www.gtsi.edu.cn/)。
18.我校非全日制招生专业(工商管理、公共管理、工程管理和单独考试专业除外)均安排在236专业学位教育中心招生、培养,其培养方案(含学费、学制)参照所报考专业研究方向对应学院执行。具体专业以《天津大学2022年硕士学位研究生招生专业目录》为准。
以上,就是天天高考网小编给大家带来的2022年天津大学硕士学位研究生招生简章及专业目录全部内容,希望对大家有所帮助!
如果你需要图片压缩,天天高考小编推荐个不错的在线图片压缩网站:https://www.yasuotu.com/
如果你需要图片压缩,天天高考小编推荐个不错的在线图片压缩网站:https://www.yasuotu.com/